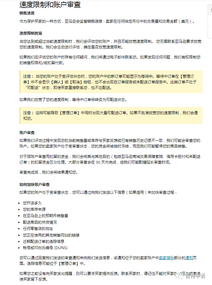
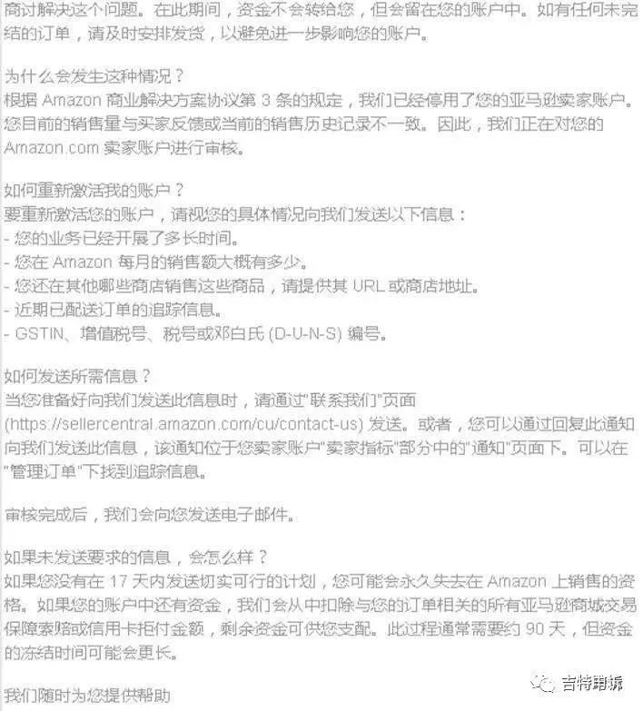
賬號被封的原因千千萬,每一種都有不同的方式讓人頭疼失眠,最近又有賣家朋友向我們發來這樣一封郵件截圖:
這是什么?相信各位亞馬遜賣家們一定不陌生,郵件中所提到的“銷售量與當前銷售歷史不一致”即日常我們所說的“銷量激增”被封號。
賣家在咨詢我們的時候語氣之中盡是無奈:注冊亞馬遜也有幾年了,以往一天幾十單甚至忘記幾千單的時候都沒有被審核了,現在每天銷量穩定在兩百多單,怎么無緣無故被判"銷量激增"了呢?
那么這位賣家朋友是因為什么原因被判定為銷量激增的呢?首先,我們來了解一下,什么是銷量激增?
什么是銷量激增
關于銷量激增亞馬遜后臺有一篇專門的解釋:
如果賣家在短時間內接到大量訂單,卻沒有比以往收到更多的評論時,亞馬遜將暫時封號并且進行審核,直到亞馬遜確認訂單有效,賣家已經售出并實際運送了所有產品。
究其根本,亞馬遜是一個十分注重客戶體驗和平臺信譽的,所以對于有可能是虛假詐騙訂單的監測可以說是"錯殺一千,不放過一個"。這就導致了很多明明是正常銷量的賣家也無緣無故中槍了。
那么導致銷量激增的原因又有哪些呢?
被判定為銷量激增的原因分析
主要有以下幾點:
1.賬號為新注冊賬號,在店內商品無任何顯著流量和曝光的前提之下,憑空多出了許多訂單;
2.賬號之前有過跟賣行為,后臺訂單增長不穩定且訂單發貨不及時,客戶反饋少;
3.店內相關在售商品為季節性需求較大的產品,短期內由于消費者需求增長而銷量快速上漲,但由于庫存供貨問題,發貨不及時;
4.為FBM賣家,短期內銷量快速增長,但是亞馬遜對商家是否有能力發貨以及是否為虛假發貨存疑。
通過和這位賣家朋友的交流我們發現,這位賣家之前一直做的事FBM自發貨,并且這段時間的賣家反饋比之前要少很多。加上近期一直都是亞馬遜的賬號"嚴查期",因此就很不幸地中招了。
確認好原因,那么接下來就是準備申訴了。
其實對于銷量激增的問題處理,要明確一點:讓亞馬遜清楚看到我們已經有序安排發貨,并且客戶已經妥善收到了十分重要,因此,我們的申訴中需要有以下這些重要記錄:
1.訂單歷史報告、已發貨已售出的訂單跟蹤記錄、賣家的陸續留評記錄;
2.所有已售產品的發票;
3.發送售后信給賣家,賣家確認收到之后的郵件信息截圖。
準備好這些之后,接下來就是申訴信,銷量激增的申訴信框架可以按照如下進行:
申訴信框架
1、闡明來意,說明情況
2、闡述出現銷量激增的原因:
——新賬號由有經驗的運營人員操作,店鋪銷量上漲迅速;
——店鋪最近做了新的價格促銷活動;
——所售產品最近季節性需求比較大;
總的來說,要表達自己的訂單增長是真實且有據可依的;
3、行動計劃
——已經對所有訂單及時安排了發貨
——及時和供應商進行對接,確保后續供應充足,構建穩定的供應鏈。
——提供相關反饋資料,表明買家正陸續收到貨品,并留下了滿意的反饋;
4.懇切申請亞馬遜恢復賬號
按照上述框架,并將所提及的資料整理好一起提交,讓亞馬遜確認所監測的訂單都是真實有效,并且得到妥善安排的。亞馬遜將會很快恢復我們的賬號。
以上就是吉特對于銷量激增申訴的分析,如果你有更多申訴問題想要了解的,也可以通過我個人主頁的申訴通道與我聯系,實時咨詢交流。
(來源:亞馬遜申訴達人Lucy)
以上內容屬作者個人觀點,不代表本站立場!本文經原作者授權轉載,轉載需經原作者授權同意。
